Computer >> Hướng Dẫn Máy Tính >  >> Lập Trình >> Python

Tìm diện tích giữa hai đường cong được vẽ trong Matplotlib

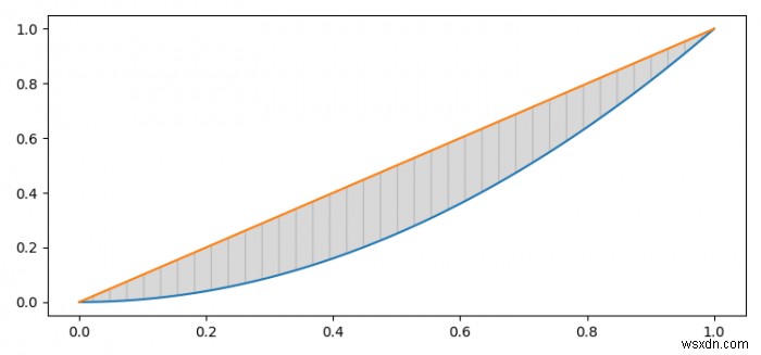
Để tìm diện tích giữa hai biểu đồ đường cong trong matplotlib, chúng ta có thể thực hiện các bước sau

  • Đặt kích thước hình và điều chỉnh phần đệm giữa và xung quanh các ô phụ.
  • Tạo các điểm dữ liệu x, c1 và c2 bằng cách sử dụng numpy.
  • Vẽ đồ thị (x, c1) và (x, c2) bằng cách sử dụng các phương thức plot ().
  • Tô màu vùng giữa hai đường cong, c1 và c2, bằng màu xám và dấu gạch "|", sử dụng fill_between () phương pháp.
  • Để hiển thị hình này, hãy sử dụng show () phương pháp.

Ví dụ

import matplotlib.pyplot as plt
import numpy as np
plt.rcParams["figure.figsize"] = [7.50, 3.50]
plt.rcParams["figure.autolayout"] = True
x = np.linspace(0, 1, 100)
c1 = x ** 2
c2 = x
plt.plot(x, c1)
plt.plot(x, c2)
plt.fill_between(x, c1, c2, color="grey", alpha=0.3, hatch='|')
plt.show()

Đầu ra

Tìm diện tích giữa hai đường cong được vẽ trong Matplotlib