Computer >> Hướng Dẫn Máy Tính >  >> Lập Trình >> Lập Trình C

Các toán tử và biểu thức khác nhau được sử dụng trong ngôn ngữ C là gì?

Người vận hành thực hiện một thao tác trên dữ liệu. Chúng được phân loại thành sau -

  • Toán tử số học.
  • Toán tử quan hệ.
  • Toán tử logic.
  • Các toán tử chuyển nhượng.
  • Toán tử tăng và giảm.
  • Các toán tử theo chiều bit.
  • Toán tử có điều kiện.
  • Các toán tử đặc biệt.

Toán tử số học

Các toán tử này được sử dụng cho các phép tính số (hoặc) để thực hiện các phép toán số học như cộng, trừ, v.v.

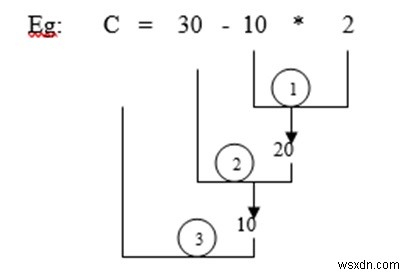
Toán tử Mô tả Ví dụ a =20, b =10 Đầu ra
+ Bổ sung a + b 20 + 10 30
- phép trừ a-b 20-10 10
* phép nhân a * b 20 * 10 200
/ Bộ phận a / b 20/10 2 (thương số)
% Bộ phận mô-đun a% b 20% 10 0 (phần còn lại)

Chương trình

Sau đây là chương trình C cho toán tử số học -

#include<stdio.h>
main ( ){
   int a= 20, b = 10;
   printf (" %d", a+b);
   printf (" %d", a-b);
   printf (" %d", a*b);
   printf (" %d", a/b);
   printf (" %d", a%b);
}

Đầu ra

Khi chương trình trên được thực thi, nó tạo ra kết quả sau -

30
10
200
20

Toán tử quan hệ

Chúng được sử dụng để so sánh hai biểu thức.

Toán tử Mô tả Ví dụ a =20, b =10 Đầu ra
< nhỏ hơn a 10 <20 1
<= nhỏ hơn (hoặc) bằng a <=b 10 <=20 1
> lớn hơn a> b 10> 20 0
> = lớn hơn (hoặc) bằng a> =b 10> =20 0
== bằng a ==b 10 ==20 0
! = không bằng a! =b 10! =20 1

Đầu ra của một biểu thức quan hệ là true (1) (hoặc) false (0).

Chương trình

Sau đây là chương trình C cho toán tử quan hệ -

#include<stdio.h>
main ( ){
   int a= 10, b = 20;
   printf (" %d", a<b);
   printf (" %d", a<=b);
   printf (" %d", a>b);
   printf (" %d", a>=b);
   printf (" %d", a = =b);
   printf (" %d", a ! =b);
}

Đầu ra

Khi chương trình trên được thực thi, nó tạo ra kết quả sau -

1 1 0 0 0 1 1 1

Toán tử lôgic

Chúng được sử dụng để kết hợp 2 (hoặc) nhiều biểu thức một cách hợp lý.

Chúng logic AND (&&) logic HOẶC (||) và logic KHÔNG (!)

exp1 exp2 exp1 &&exp2
T T T
T F F
F T F
F F F

Logic AND (&&)

exp1 exp2 exp1 || exp2
T T T
T F T
F T T
F F F

Hợp lý HOẶC (||)

exp ! exp
T F
F T

KHÔNG logic (!)

Nhà điều hành
Mô tả Ví dụ a =20, b =10 Đầu ra
&& logic VÀ (a> b) &&(a (10> 20) &&(10 <30) 0
|| logic HOẶC (a> b) || (a <=c) (10> 20) || (10 <30) 1
! KHÔNG hợp lý ! (a> b) ! (10> 20) 1

Chương trình

Sau đây là chương trình C cho toán tử logic -

#include<stdio.h>
main ( ){
   int a= 10, b = 20, c= 30;
   printf (" %d", (a>b) && (a<c));
   printf (" %d", (a>b) | | (a<c));
   printf (" %d", ! (a>b));
}

Đầu ra

Khi chương trình trên được thực thi, nó tạo ra kết quả sau -

0 1 1

Toán tử chuyển nhượng

Nó chỉ định một giá trị cho một biến. Các loại toán tử gán là -

  • Chỉ định đơn giản.
  • Chỉ định đơn giản.
Nhà điều hành
Mô tả Ví dụ
= bài tập đơn giản a =10
+ =, - =, * =, / =,% = phép gán ghép a + =10 "a =a + 10
a =10 "a =a-10

Chương trình

Sau đây là chương trình C cho toán tử gán -

#include<stdio.h>
main ( ){
   int a= 10,;
   printf (" %d", a);
   printf (" %d", a+ =10);
}

Đầu ra

Khi chương trình trên được thực thi, nó tạo ra kết quả sau -

10
20

Toán tử tăng và giảm

Hãy cho chúng tôi hiểu toán tử tăng dần là gì.

Toán tử tăng dần (++)

Toán tử này tăng giá trị của một biến lên 1

Hai loại bao gồm -

  • tăng trước
  • tăng số lượng bài đăng

Nếu chúng ta đặt toán tử tăng trước toán hạng, thì đó là toán tử tăng trước. Sau đó, giá trị được tăng lên lần đầu tiên và thao tác tiếp theo được thực hiện trên nó.

Ví dụ,

z = ++a; // a= a+1
z=a

Nếu chúng ta đặt toán tử tăng sau toán hạng, thì đó là tăng sau và giá trị được tăng sau khi thao tác được thực hiện.

Ví dụ,

z = a++; // z=a
a= a+1

Ví dụ

Sau đây là chương trình C cho toán tử gia tăng -

Chương trình
Chương trình
main() {
   int a= 10, z;
   z= ++a;
   printf("z=%d", z);
   printf("a=%d", a);
}
main() {
   int a= 10, z;
   z= a++;printf("z=%d", z);
   printf("a=%d", a);
}
Đầu ra Đầu ra
z= 11
a=11
z= 10
a=11

Toán tử giảm dần - (- -)

Nó được sử dụng để giảm giá trị của một biến đi 1.

Hai loại là -

  • giảm trước
  • đăng giảm

Nếu toán tử giảm dần được đặt trước toán hạng, thì nó được gọi là giảm trước. Ở đây, giá trị được giảm đầu tiên và sau đó, hoạt động được thực hiện trên nó.

Ví dụ,

z = - - a; // a= a-1
z=a

Nếu toán tử giảm dần được đặt sau toán hạng, thì nó được gọi là giảm dần. Ở đây, giá trị sẽ giảm sau khi thao tác được thực hiện.

Ví dụ,

z = a--; // z=a
a= a-1


main() {
   int a= 10, z;
   z= --a;
   printf("z=%d", z);
   printf("a=%d", a);
}
main() {
   int a= 10, z;
   z= a--;
   printf("z=%d", z);
   printf("a=%d", a);
}
Đầu ra Đầu ra
z= 9
a=9
z= 10
a=9

Toán tử Bitwise

Toán tử bitwise hoạt động trên bit.

Nhà điều hành
Mô tả
& Bitwise VÀ
| Bitwise HOẶC
^ Bitwise XOR
<< Dịch chuyển sang trái
>> Sang phải
~ Sự bổ sung của một người


Bitwise AND
a b a &b
0 0 0
0 1 0
1 0 0
1 1 1


Bitwise HOẶC
a b a | b
0 0 0
0 1 1
1 0 1
1 1 1


Bitwise XOR
a b a ^ b
0 0 0
0 1 1
1 0 1
1 1 0

Các toán tử và biểu thức khác nhau được sử dụng trong ngôn ngữ C là gì?

Chương trình

Sau đây là chương trình C cho toán tử bitwise -

#include<stdio.h>
main ( ){
   int a= 12, b = 10;
   printf (" %d", a&b);
   printf (" %d", a| b);
   printf (" %d", a ^ b);
}

Đầu ra

Khi chương trình trên được thực thi, nó tạo ra kết quả sau -

8 14 6

Shift trái

Nếu giá trị được dịch chuyển sang trái một lần, thì giá trị của nó sẽ tăng gấp đôi.

Ví dụ:a =10, sau đó a <<1 =20

Các toán tử và biểu thức khác nhau được sử dụng trong ngôn ngữ C là gì?

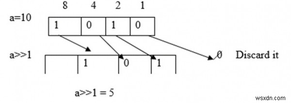
Sang phải

Nếu giá trị của một biến được dịch sang phải một lần, thì giá trị của biến đó sẽ trở thành một nửa giá trị ban đầu.

Ví dụ:a =10, sau đó a>> 1 =5

Các toán tử và biểu thức khác nhau được sử dụng trong ngôn ngữ C là gì?

Phần bổ sung của một số người

Nó chuyển đổi tất cả những cái thành số không và số không thành số không.

Ví dụ:a =5, thì ~ a =2 [chỉ khi 4 bit được coi là].

Các toán tử và biểu thức khác nhau được sử dụng trong ngôn ngữ C là gì?

Chương trình

Sau đây là một chương trình C khác cho toán tử bitwise -

#include<stdio.h>
main ( ){
   int a= 20, b = 10,c=10;
   printf (" %d", a<<1);
   printf (" %d", b>>1);
   printf (" %d", ~c);
}

Đầu ra

Khi chương trình trên được thực thi, nó tạo ra kết quả sau -

40
5
11

Đã ký

1 phần bổ sung =- [không đưa ra +1]

Ví dụ:~ 10 =- [10 + 1] =-11

~ -10 =- [-10 + 1] =9

Chưa ký

1 phần bổ sung =[65535 - không có]

Toán tử có điều kiện (? :)

Nó còn được gọi là toán tử bậc ba.

Cú pháp như sau -

exp1? exp2: exp3

Nếu exp1 là true, exp2 được đánh giá. Nếu không, exp3 được đánh giá. Hoặc ở dạng if-else.

if (exp1)
   exp2;
else
   exp3;

Chương trình

Sau đây là chương trình C cho toán tử có điều kiện -

#include<stdio.h>
main ( ){
   int z;
   z = (5>3) ? 1:0;
   printf ("%d",z);
}

Đầu ra

Khi chương trình trên được thực thi, nó tạo ra kết quả sau -

Hoạt động đặc biệt

Một số phép toán đặc biệt là dấu phẩy, dấu và (&), kích thước của toán tử.

  • Dấu phẩy (,) - Nó được dùng làm dấu phân cách cho các biến. Ví dụ; a =10, b =20
  • Địa chỉ (&) - Nó lấy địa chỉ của một biến.
  • Kích thước của () - Nó được sử dụng để lấy kích thước kiểu dữ liệu của một biến tính bằng byte.

Chương trình

Sau đây là chương trình C cho các hoạt động đặc biệt -

#include<stdio.h>
main ( ){
   int a=10;
   float b=20 ;
   printf (" a= %d b=%f", a,b );
   printf (" a address =%u\n " , &a ) ;
   printf (" b address =%u\n" ,&b ) ;
   printf ("a size = %ld\n" , sizeof (a) ) ;
   printf ( "b size = %ld ", sizeof (b) ) ;
}

Đầu ra

Khi chương trình trên được thực thi, nó tạo ra kết quả sau -

a=10 b=20.00
Address of a =1 2 3 4
Address of b = 5 6 7 8 Only for this example
Size of a = 4 bytes
Size of b = 4 bytes