Computer >> Hướng Dẫn Máy Tính >  >> Lập Trình >> Python

Làm cách nào để đặt trục Y tính bằng radian trong một biểu đồ Python?

Để đặt trục Y tính bằng radian trong biểu đồ Python, chúng ta có thể thực hiện các bước sau -

  • Đặt kích thước hình và điều chỉnh phần đệm giữa và xung quanh các ô phụ.
  • Tạo điểm dữ liệu x và y bằng cách sử dụng numpy.
  • Tạo một hình mới hoặc kích hoạt một hình hiện có bằng phương thức figure ().
  • Thêm một trục, rìu, vào hình như một phần của sắp xếp ô phụ.
  • Nhận danh sách các dấu tích và dấu tích trục Y.
  • Đặt tick và ticklabels sử dụng set_yticks () set_yticklabels () phương pháp.
  • Để hiển thị hình này, hãy sử dụng show () phương pháp.

Ví dụ

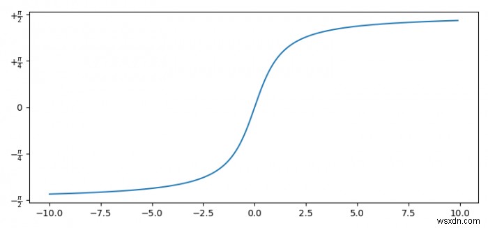
 nhập matplotlib.pyplot dưới dạng pltimport numpy dưới dạng npplt.rcParams ["figure.figsize"] =[7.50, 3.50] plt.rcParams ["figure.autolayout"] =Truex =np.arange (-10.0, 10.0, 0.1 ) y =np.arctan (x) fig =plt.figure () ax =fig.add_subplot (111) ax.plot (x, y) unit =0,25y_tick =np.arange (-0,5, 0,5 + unit, unit) y_label =[r "$ - \ frac {\ pi} {2} $", r "$ - \ frac {\ pi} {4} $", r "$ 0 $", r "$ + \ frac {\ pi } {4} $ ", r" $ + \ frac {\ pi} {2} $ "] ax.set_yticks (y_tick * np.pi) ax.set_yticklabels (y_label, fontsize =10) plt.show ()  

Đầu ra

Làm cách nào để đặt trục Y tính bằng radian trong một biểu đồ Python? Làm cách nào để đặt trục Y tính bằng radian trong một biểu đồ Python?